
Particle Size 5, 10 |
Recommended Use Separation of resins (5 K - 500 K MW) |

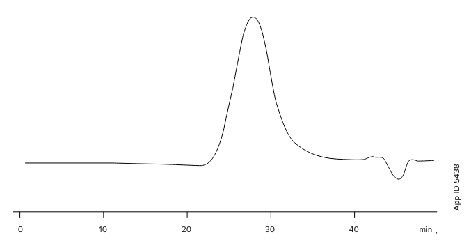
Columns:
Phenogel 5 µm 500 Å x 2, 103 Å, 104 Å |
Dimension:
300 x 7.8 mm |
Part No.:
00H-0443-K0 (500 Å) 00H-0444-K0 (103 Å) 00H-0445-K0 (104 Å) |
Solvent:
THF |
Flow Rate:
1 mL/min |
Temperature:
25 °C
|
Detection:
Rl
|
Sample:
Phenolic Aldehyde Resin, MW 500 to 470 K
|

Columns:
Phenogel 5 µm 500 Å, 103 Å, 104 Å, 105 Å |
Dimension:
300 x 7.8 mm |
Part No.:
00H-0443-K0 (500 Å) 00H-0444-K0 (103 Å) 00H-0445-K0 (104 Å) 00H-0446-K0 (105 Å) |
Solvent:
THF |
Flow Rate:
1 mL/min |
Temperature:
25 °C
|
Detection:
Differential Refractometer
|
Injection Volume:
100 µL 0.25 % w/v
|
Sample:
300,000 MW
|

Columns:
Phenogel 10 µm 103 Å, 104 Å, 105 Å |
Dimension:
300 x 7.8 mm |
Part No.:
00H-0444-K0 (103 Å) 00H-0445-K0 (104 Å) 00H-0446-K0 (105 Å) |
Solvent:
DMF (0.1M LiBr) |
Flow Rate:
1 mL/min |
Temperature:
50 °C
|
Detection:
Differential Refractometer
|
Injection Volume:
100 µL 0.125 % w/v
|
Sample:
400,000 MW
|

Columns:
Phenogel 10 µm 105 Å, 104 Å, 103 Å |
Dimension:
300 x 7.8 mm |
Part No.:
00H-0446-K0 (105 Å) 00H-0445-K0 (104 Å) 00H-0444-K0 (103 Å) |
Solvent:
THF |
Flow Rate:
1 mL/min |
Detection:
Differential Refractometer
|
Injection Volume:
100 µL 0.25 % w/v
|
Sample:
1. 1,560,000 MW
2. 260,000 MW 3. 94,000 MW 4. 30,000 MW 5. 6,100 MW 6. 854 MW 7. 146 MW |

Columns:
Phenogel 5 µm 105 Å, 104 Å, 103 Å, 500 Å |
Dimension:
300 x 7.8 mm |
Part No.:
00H-0446-K0 (105 Å) 00H-0445-K0 (104 Å) 00H-0444-K0 (103 Å) 00H-0443-K0 (500 Å) |
Solvent:
THF |
Flow Rate:
1 mL/min |
Detection:
Differential Refractometer
|
Injection Volume:
100 µL 0.25 % w/v
|
Sample:
1. 680,000 MW
2. 90,000 MW 3. 30,000 MW 4. 6,000 MW |

Columns:
Phenogel 5 µm 105 Å, 104 Å, 103 Å, 500 Å |
Dimension:
300 x 7.8 mm |
Part No.:
00H-0446-K0 (105 Å) 00H-0445-K0 (104 Å) 00H-0444-K0 (103 Å) 00H-0443-K0 (500 Å) |
Solvent:
THF |
Flow Rate:
1 mL/min |
Detection:
Differential Refractometer
|
Injection Volume:
100 µL 0.25 % w/v
|
Sample:
1. 700,000 MW
2. 107,000 MW 3. 27,000 MW |

Columns:
Phenogel 5 µm 105 Å, 104 Å, 103 Å, 500 Å |
Dimension:
300 x 7.8 mm |
Part No.:
00H-0446-K0 (105 Å) 00H-0445-K0 (104 Å) 00H-0444-K0 (103 Å) 00H-0443-K0 (500 Å) |
Solvent:
THF |
Flow Rate:
1 mL/min |
Detection:
Differential Refractometer
|
Injection Volume:
100 µL 0.25 % w/v
|
Sample:
1. 420,000 MW
2. 24,000 MW 3. 2,500 MW 4. 500 MW |